当生命处于急需被挽救的关键时刻,也许你的援手就能点燃一份希望。不是所有的危机时刻都能安然撑到救护车的到来,也不是所有的突发事件都能够在医务工作者的保护范围之内,而急救可以让你们拥有与死神抢时间的能力。不要觉得这一切离你太遥远,也不要觉得不是自己的工作就与你无关,急救是一种守护的能力,一种不放弃的心态。

1
心肺复苏(CPR)

2
止血

3
固定

4
搬运

5
烧烫伤

6
急性中毒

7
眼损伤

8
触电

9
冻伤

10
化学品泄漏

11
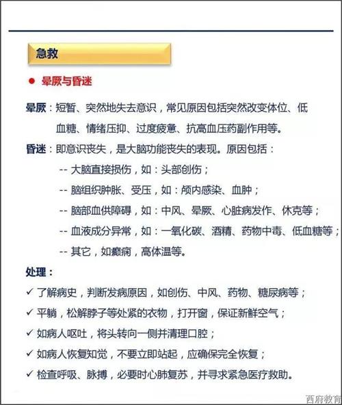
晕厥与昏迷

报名方式:
1.咨询QQ: 1426875147(西府教育张老师)
2.联系方式: 15850459336 0511-85086981
3.联系人:张老师
4.报名地址:镇江市京口区中山东路98号永康大厦五楼西府教育(第一楼街,招商市场对面)
5.乘车路线:可乘坐3路、5路、11路、14路、15路、20路、21路、29路、104路等至青云门下